





多层高温裂解技术介绍


1.1垃圾与可燃物垃圾概述

1.2可燃物垃圾处理技术比较

1.3不同裂解处理技术区别


2.1 立式多层高温裂解炉原理及参考图

2.2 可燃气裂解生产线工艺流程图

2.3 可燃气生产线主要设备与功能

2.4 立式多层高温裂解工艺流程特点

2.5 垃圾处理中的二噁英问题

2.6 高温裂解工艺流程完全消除了二噁英污染

2.7 高温裂解技术与垃圾焚烧处理方式的区别

2.8 多层高温裂解气化技术独特优势

2.9 多层高温裂解气化技术知识产权

2.10 高温裂解可燃气基本参数

2.11 高温裂解技术可燃气生产设备基本规格参数


3.1 高温裂解生产线的安全性1--设备的安全性

3.2 高温裂解生产线的安全性2--操作过程的安全性

3.3 高温裂解生产线的安全性3--排放的安全性


3.4 高温裂解生产线的安全性3--排放的安全性

3.5 高温裂解垃圾处理项目的政策合规性


4.1为建筑垃圾一体化工厂提供革命性配套服务

4.2 为生活垃圾资源化利用提供了理想的处置方案

4.3.1为石化行业油泥处置提供了节能环保解决方案

4.3.2 油泥裂解以后的产物

4.4.1为公安部废弃警用装备安全处置提供了可靠方案

4.4.2 催泪弹和垃圾混合加入裂解炉及炉渣中的底火金属

4.4.3高温裂解被公安部确定为警用废弃装备资源化试验基地

4.5.1飞灰的资源化利用

4.5.2 飞灰水洗脱盐脱氯、半干、制陶

4.5.3 飞灰资源化利用的高温裂解解决方案

4.6 高温裂解技术更多的应用案例

4.7《无废城市》综合解决方案--1流程图

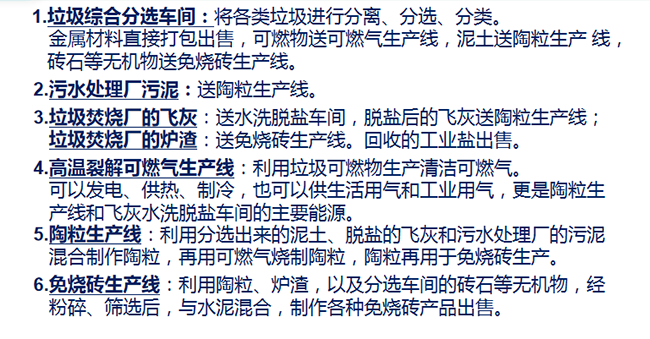
4.7《无废城市》综合解决方案--2各车间生产线功能说明

4.7《无废城市》综合解决方案--3 效果
