
政策要点
第二批国家农业绿色发展先行区评估确定工作向长江经济带及有条件的贫困地区适当倾斜,每个省份原则上以县为单位申请1个先行区,长江经济带省(市)可增加1个名额。
各省级农业农村主管部门应于2019年5月31日前报送遴选名单和申请材料等。
鼓励各省先行区建设与现代农业示范区、现代农业产业园、长江经济带农业面源污染治理项目县建设相结合。
各省、自治区、直辖市农业农村(农牧)厅(委、局),新疆生产建设兵团农业农村局:
为贯彻中办国办《关于创新体制机制推进农业绿色发展的意见》和2019年中央一号文件关于“创建农业绿色发展先行区”的要求,进一步加强农业绿色发展试验示范,按照《国家农业可持续发展试验示范区(农业绿色发展先行区)管理办法(试行)》,经商国家发展改革委、科技部、财政部、自然资源部、生态环境部、水利部、国家林业和草原局等七部委,决定开展第二批国家农业绿色发展先行区(以下简称“先行区”)评估确定工作。现将有关事项通知如下。
一、申请条件
拟申请的先行区,应达到以下要求:
(一)耕地、水、气候、生物等重要农业资源底数清晰,基本形成与资源环境承载力相匹配、与生产生活生态相协调的农业发展格局。
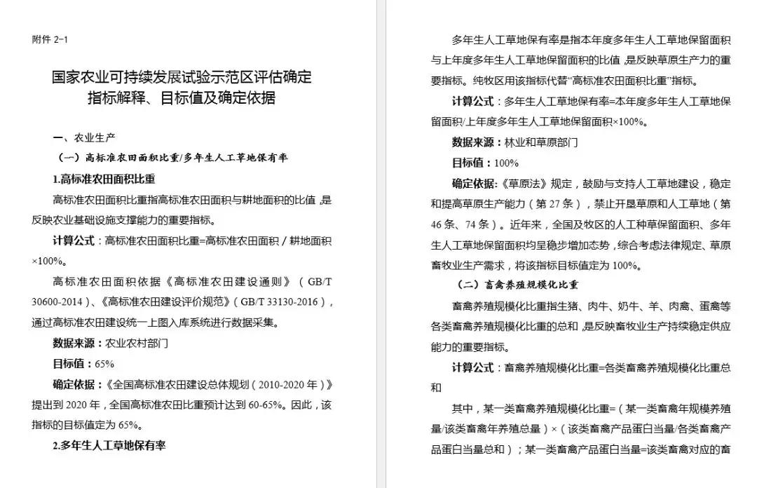
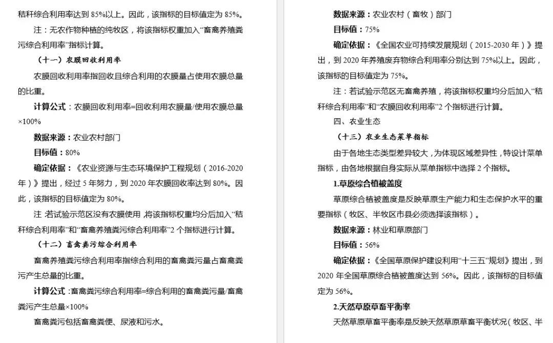
(二)科学使用化肥农药,推进农业投入品减量增效,实现农药化肥使用负增长。实行种养结合,发展循环农业,推进畜禽粪污、秸秆、农膜等农业废弃物资源化利用,畜禽粪污资源化利用率、秸秆综合利用率高于本省及全国平均水平,分别达到70%和83%以上。
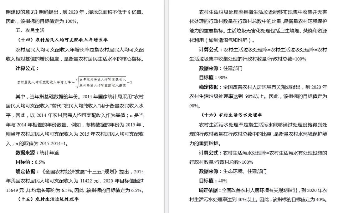
(三)近两年农产品质量安全例行监测总体抽查合格率不低于97%,没有发生重大农产品质量安全事件;绿色、有机、地理标志农产品认证比例达到10 %以上。
(四)有稳定的技术依托单位,在技术模式引进、集成创新、先行先试、示范推广等方面路径清晰、科学合理。
(五)政府重视,建立先行区建设组织领导及部门间分工协作协调机制,编制完成先行区建设规划及实施方案,出台支持先行区建设的政策性文件,整合资源用于先行区建设。
二、申请程序
按照地方人民政府自愿申请、省级农业农村主管部门会同有关厅局联合遴选、农业农村部会同有关部门复核确认的程序组织开展先行区申请和评估确定工作。
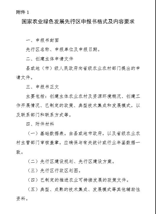
(一)组织申请。落实国家重大区域发展战略和脱贫攻坚部署,第二批国家农业绿色发展先行区评估确定工作向长江经济带及有条件的贫困地区适当倾斜,每个省份原则上以县为单位申请1个先行区,长江经济带省(市)可增加1个名额。由先行区所在县(市)人民政府提出申请,材料包括申请文件、农业农村及资源环境概况、农业绿色发展工作情况、先行区建设规划及实施方案、出台的政策文件、有关基础数据等,申请书格式及内容要求见附件1,《国家农业绿色发展先行区评估确定指标体系基础数据表》见附件3。
(二)择优遴选。省级农业农村行政主管部门会同有关厅局通过材料审查、评估指标测算(《国家农业绿色发展先行区评估确定指标体系》见附件2)、现场答辩等方式遴选拟推荐的先行区,经省级人民政府同意后报送至农业农村部、国家发展改革委、科技部、财政部、自然资源部、生态环境部、水利部、国家林业和草原局等八部门。上报材料包括农业农村主管部门会同有关厅局联合上报的文件、推荐先行区的申请书和省级遴选情况等。
(三)复核确认。农业农村部等八部门推荐组成专家组,通过材料审核、现场核查等方式进行复核确认,提出候选名单报协调小组审定,向社会公示无异议后,授予“国家农业绿色发展先行区”资格。
各省级农业农村主管部门应于2019年5月31日前报送遴选名单和申请材料等(其中农业农村部8份,国家发展改革委等七部门各1份,并附电子文档光盘)。
三、有关要求
(一)做好组织申请工作。各省(区、市)农业农村部门要高度重视,积极会同相关厅局,组织做好先行区申请主体遴选推荐工作,做到严格把关,确保推荐质量。未通过复核的先行区,直接取消申请资格,不再递补。
(二)按时报送推荐材料。各省级农业农村主管部门要会同有关厅局抓紧组织先行区申请与推荐工作,在规定时间内完成报送,逾期和超额报送的不予受理。
(三)切实加强先行区建设。各省(市、区)要切实加强先行区建设,鼓励各省先行区建设与现代农业示范区、现代农业产业园、长江经济带农业面源污染治理项目县建设相结合,畜禽粪污、农作物秸秆等农业废弃物资源化利用、农业面源污染治理等资金向先行区倾斜,把先行区打造成为农业绿色发展的“展示板”和“排头兵”。
联 系 人:农业农村部发展规划司
任雅薇 010-59192563
陈世雄 010-59192590
电子邮箱:lsfzc@agri.gov.cn
附件:1. 国家农业绿色发展先行区申报书格式及内容要求
2. 国家农业绿色发展先行区评估确定指标体系
3. 国家农业绿色发展先行区评估确定指标体系基础数据表
农业农村部办公厅
2019年4月8日














