投融资资讯
关于开展国家城乡融合发展试验区工作的通知
发布时间:2020年01月01日 阅读次数: 次
关于开展国家城乡融合发展试验区工作的通知
吉林省、江苏省、浙江省、福建省、江西省、山东省、河南省、广东省、重庆市、四川省、陕西省有关部门和单位:
为深入贯彻落实党的十九届四中全会精神和《中共中央 国务院关于建立健全城乡融合发展体制机制和政策体系的意见》,现将经城镇化工作暨城乡融合发展工作部际联席会议第一次会议审议通过的《国家城乡融合发展试验区改革方案》,以及各有关方面共同确定的国家城乡融合发展试验区名单印发你们,请认真贯彻执行。
建立健全城乡融合发展体制机制和政策体系,走城乡融合发展之路,是现代化建设的应有之义。为深入贯彻落实党的十九届四中全会精神和《中共中央 国务院关于建立健全城乡融合发展体制机制和政策体系的意见》(以下简称《意见》),制定本改革方案。 (一)指导思想。以习近平新时代中国特色社会主义思想为指导,深入贯彻落实党中央、国务院决策部署,把试点引路作为重要改革方法,推动国家城乡融合发展试验区坚持城乡融合发展正确方向,坚持农业农村优先发展,以缩小城乡发展差距和居民生活水平差距为目标,以协调推进乡村振兴战略和新型城镇化战略为抓手,以促进城乡生产要素双向自由流动和公共资源合理配置为关键,突出以工促农、以城带乡,破除制度弊端、补齐政策短板,率先建立起城乡融合发展体制机制和政策体系,为全国提供可复制可推广的典型经验。 ——坚持中央统筹、地方为主。着眼于顶层设计与基层首创互促共进,有关部门要实事求是、扶优扶强,统筹考虑不同城市规模层级和区域“四大板块”,聚焦经济发达地区、都市圈地区和大城市郊区,确定试验区名单和试验任务;试验区要强化主体责任意识和主观能动性,大力推进体制机制破旧立新。 ——坚持重点突破、强化协同。试验区既要各有侧重、扭住关键,从本地实际出发,兼顾改革基础和发展亟需,探索针对性原创性差异化的改革路径和方式;又要系统谋划、强化协同,推进各项改革相互配套,为城乡融合发展提供全方位制度供给。 ——坚持守住底线、防范风险。试验区要采取积极稳妥的工作方式,确保封闭运行、风险可控,守住土地所有制性质不改变、耕地红线不突破、农民利益不受损的底线,守住生态保护红线,守住乡村文化根脉。各地区各有关部门要在试验区守住底线的前提下,宽容改革探索中出现的失误。 ——坚持深度指导、总结推广。各有关部门既要加强对试验区的指导督促,强化培训、解放思想,确保改革见底见效,防止走样变形;又要加强对试验区改革的监测评估,及时总结推广典型经验,条件成熟时上升为全国性或区域性制度安排和政策设计,在更大范围内释放改革效应。 (三)试验目标。2022—2025年,试验区实现城乡生产要素双向自由流动的制度性通道基本打通,城乡有序流动的人口迁徙制度基本建立,城乡统一的建设用地市场全面形成,城乡普惠的金融服务体系基本建成,农村产权保护交易制度基本建立,农民持续增收体制机制更加完善,城乡发展差距和居民生活水平差距明显缩小。试验区的引领示范带动效应充分释放,形成一批可复制可推广的典型经验和体制机制改革措施。

试验区要在全面贯彻落实《意见》基础上,聚焦以下方面深入探索、先行先试。 (一)建立城乡有序流动的人口迁徙制度。全面放开放宽除个别超大城市外的城市落户限制,健全农业转移人口市民化成本分担机制。建立人才加入乡村制度,允许符合条件的返乡就业创业人员在原籍地或就业创业地落户。 (二)建立进城落户农民依法自愿有偿转让退出农村权益制度。维护进城落户农民在农村的“三权”,按照依法自愿有偿原则,在完成农村不动产确权登记颁证的前提下,探索其流转承包地经营权、宅基地和农民房屋使用权、集体收益分配权,或向农村集体经济组织退出承包地农户承包权、宅基地资格权、集体资产股权的具体办法。结合深化农村宅基地制度改革试点,探索宅基地“三权分置”制度。 (三)建立农村集体经营性建设用地入市制度。在符合国土空间规划、用途管制和依法取得、确权登记的前提下,推进集体经营性建设用地就地入市或异地调整入市,其使用权的出让及最高年限、转让、互换、出资、赠与、抵押等,参照同类用途的国有建设用地执行,把握好入市的规模与节奏。允许农民集体妥善处理产权和补偿关系后,依法收回农民自愿退出的闲置宅基地、废弃的集体公益性建设用地使用权,按照国土空间规划确定的经营性用途入市。推进集体经营性建设用地使用权和地上建筑物所有权房地一体、分割转让。建立集体经营性建设用地使用权转让、出租、抵押二级市场。 (四)完善农村产权抵押担保权能。推进农村集体经营性建设用地使用权、集体林权等抵押融资以及承包地经营权、集体资产股权等担保融资,在深化农村宅基地制度改革试点地区探索农民住房财产权、宅基地使用权抵押贷款,推进已入市集体经营性建设用地与国有建设用地在资本市场同地同权,健全农业信贷担保机构。 (五)建立科技成果入乡转化机制。推动高等院校和科研院所设立技术转移机构,按照国家有关规定,落实科研人员入乡兼职兼薪、离岗创业、技术入股政策,探索赋予科研人员科技成果所有权。探索公益性和经营性农技推广融合发展机制,允许农技人员通过提供增值服务合理取酬。

(六)搭建城中村改造合作平台。探索在政府引导下工商资本与农民集体合作共赢模式,统筹利用乡村资源资产、工商资本和金融资本,发展壮大集体经济。 (七)搭建城乡产业协同发展平台。在试验区内选择一批产业园区或功能区,率先打造城乡产业协同发展先行区。在先行区内重点优化提升特色小镇、特色小城镇、美丽乡村和各类农业园区,创建一批城乡融合发展典型项目,实现城乡生产要素的跨界流动和高效配置。 (八)建立生态产品价值实现机制。探索开展生态产品价值核算,完善自然资源价格形成机制,建立政府主导、企业和社会各界参与、可持续的城乡生态产品价值实现机制。 (九)建立城乡基础设施一体化发展体制机制。推动城乡基础设施统一规划、统一建设、统一管护,构建分级分类投入机制,建设市域(郊)铁路、乡村产业路旅游路、城乡垃圾污水一体处理体系和冷链物流设施等,明确投入主体和产权归属。 (十)建立城乡基本公共服务均等化发展体制机制。建立乡村教师和医务人员补充机制,实行义务教育学校教师“县管校聘”,研究推动乡村医生“乡聘村用”,通过稳步提高待遇等措施增强乡村岗位吸引力。建立城乡教育联合体和县域医共体。 (十一)健全农民持续增收体制机制。推进农村集体经营性资产股份合作制改革。加强现代农民职业培训,突出抓好农民合作社和家庭农场两类经营主体发展。推动农民工与城镇职工平等就业,健全农民工输出输入地劳务对接机制。

各地区各有关部门要凝聚改革合力、加强政策协同,为试验区改革提供有力有效的激励性政策保障。 (一)实行改革授权。有关部门要针对涉及突破现有制度规定的重点改革事项,如允许符合条件的试验区开展深化农村宅基地制度改革试点、农村各类产权抵押担保融资等,通过有效路径和程序进行授权,积极创造有利条件,允许并深度指导试验区进行改革探索。 (二)加强财力保障。有关部门要在中央预算内投资中设立城乡融合发展专项资金,支持省级人民政府发行地方政府专项债券,用于试验区内符合条件的特色小镇等城乡融合发展典型项目,分担试验区改革的前期成本。试验区所在省级人民政府要通过财政转移支付支持试验区发展。 (三)加强金融支持。有关部门要优先支持试验区内符合条件企业发行城乡融合发展典型项目企业债券等公司信用类债券;利用城乡融合发展基金,重点引导社会资本培育一批国家城乡融合发展典型项目。有关金融机构要根据职能定位和业务范围,加大对试验区内符合条件企业的中长期贷款投放规模和力度,支持整体打包立项的城乡联动建设项目融资。 (四)加强政策集成。有关部门要在试验区开展国家农村产业融合发展示范园、农民专业合作社质量提升整县推进试点、民营企业下乡发展试点等;支持客流有需求、财力能支撑的试验区利用既有铁路资源开行市域(郊)列车,实施市域(郊)铁路新建项目;支持试验区内符合条件的涉农企业上市挂牌融资、村镇银行设立、村级综合服务平台建设、乡村教师生活补助提标、中等职业学校建设、“特岗计划”实施等。试验区所在省级人民政府在申报以上试点及全域土地综合整治试点等时,要优先支持试验区;在分配新增建设用地指标时,要倾斜支持试验区。

有关部门要明确试验区基本条件、科学选择试验对象,并建立监测评估工作机制。 (一)试验对象。试验区应具有较好的发展改革基础、较强的试验意愿和地方政策保障。应在前期已开展自发性改革探索工作,或已开展全国统筹城乡综合配套改革试验区、农村土地制度改革三项试点、农村改革试验区、农村“两权”抵押贷款试点、国家现代农业示范区、国家农村产业融合发展示范园、国家全域旅游示范区等工作。超大特大城市和Ⅰ型大城市试验范围为市郊的部分连片区县,Ⅱ型大城市和中小城市试验范围为全域。 (二)试验机制。国家发展改革委要会同城镇化工作暨城乡融合发展工作部际联席会议成员单位以及有关地区,按少而精原则确定试验区,并建立试验区监测评估机制,实行动态监测、年度评估、奖惩并举、有进有退。

各地区各有关部门要高度重视、担起责任,纵横联动地推进试验区改革取得实质性突破。 (一)全面加强党的领导。确保党在试验区改革中始终总揽全局、协调各方,充分发挥城乡基层党组织的战斗堡垒作用,实现组织共建、资源共享、机制衔接、功能优化,为城乡融合发展提供坚强政治保证和组织保证。 (二)建立省部共担机制。国家发展改革委要依托城镇化工作暨城乡融合发展工作部际联席会议制度,统筹协调试验区重大事项。中央农办、农业农村部、公安部、自然资源部、财政部、教育部、卫生健康委、科技部、交通运输部、文化和旅游部、生态环境部、人民银行、银保监会、证监会、工商联、开发银行、农业发展银行等成员单位要分头抓好政策支持保障。试验区所在省级人民政府要成立省级城镇化工作暨城乡融合发展工作领导小组,省级有关部门和试验区所在的各地级及以上城市党委或政府主要负责同志参加,整合力量支持试验区改革探索,并以地方性法规等方式固化改革成果。 (三)强化试验区主体责任。省级城镇化工作暨城乡融合发展工作领导小组办公室(省级发展改革委)要指导试验区制定实施方案(含发展改革基础、试验措施、地方政策保障及城乡产业协同发展先行区等),经省级人民政府审核同意后,报备国家发展改革委。试验区所在的各地级及以上城市要分别成立由党委或政府主要负责同志任组长的城镇化工作暨城乡融合发展工作领导小组,将试验任务落实到事、责任到人,确保试验扎实落地。

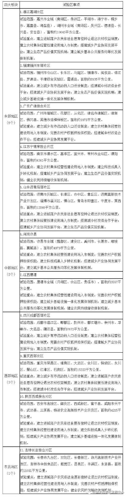
国家城乡融合发展试验区(11个):浙江嘉湖片区、福建福州东部片区、广东广清接合片区、江苏宁锡常接合片区、山东济青局部片区、河南许昌、江西鹰潭、四川成都西部片区、重庆西部片区、陕西西咸接合片区、吉林长吉接合片区。

来源:中华人民共和国国家发展和改革委员会官网