
国务院办公厅日前印发《“十四五”城乡社区服务体系建设规划》(以下简称《规划》),明确了“十四五”时期推进城乡社区服务体系建设的指导思想、主要目标、重点任务、组织保障等。
《规划》以习近平新时代中国特色社会主义思想为指导,全面贯彻党的十九大和十九届历次全会精神,坚持和加强党的全面领导,坚持以人民为中心,以增进人民福祉为出发点和落脚点,以强化为民、便民、安民功能为重点,以不断满足人民高品质生活需求为目标,对“十四五”时期城乡社区服务体系建设作出全面部署。
《规划》提出,到2025年末,党建引领社区服务体系更加完善,服务主体和服务业态更加丰富,线上线下服务机制更加融合,精准化、精细化、智能化水平持续提升,社区吸纳就业能力不断增强,基本公共服务均等化水平明显提升,人民群众操心事、烦心事、揪心事更好解决,获得感、幸福感、安全感不断增强。《规划》明确农村社区综合服务设施覆盖率达到80%、每百户居民拥有社区综合服务设施面积达到30平方米以上等目标。
《规划》从完善服务格局、增强服务供给、提升服务效能、加快数字化建设、加强人才队伍建设等方面,明确主要指标、行动计划和重大工程等。在服务内容上,一体推进为民服务、便民服务、安民服务,强化社区养老、托育、医疗、就业、文化体育、退役军人服务等方面的社区服务功能,全面推进城市一刻钟便民生活圈建设,加快推进农村生活服务便利化。在服务主体上,强化政府在基本公共服务供给保障中的主体地位,调动社会组织、社会工作者、社区志愿者和社区公益慈善资源等社会力量,构建多方参与格局。在服务方式上,强调公共服务、市场服务、自我服务协同发展,鼓励发挥市场主体作用,引导村(居)民广泛参与社区服务。在服务机制上,完善服务统筹、即时响应等机制,健全群众满意度调查评估制度,推广社区服务“好差评”评价激励制度。
《规划》从经费保障、优惠政策、信息化支撑和监测评估等方面明确保障措施,确保各项目标任务落到实处。
国务院办公厅关于印发“十四五”城乡社区服务体系建设规划的通知
国办发〔2021〕56号
各省、自治区、直辖市人民政府,国务院各部委、各直属机构:
《“十四五”城乡社区服务体系建设规划》已经国务院同意,现印发给你们,请认真贯彻执行。
国务院办公厅
2021年12月27日
“十四五”城乡社区服务体系建设规划
社区服务关系民生、连着民心,不断强化社区为民、便民、安民功能,是落实以人民为中心发展思想、践行党的群众路线、推进基层治理现代化建设的必然要求。为贯彻落实党中央、国务院决策部署,夯实基层基础,让人民生活更加美好,依据《中华人民共和国国民经济和社会发展第十四个五年规划和2035年远景目标纲要》,编制本规划。
一、谱写城乡社区服务体系建设新篇章
城乡社区服务体系,是指党委统一领导、政府依法履责、社会多方参与,以村(社区)为基本单元,以村(社区)居民、驻区单位为对象,以各类社区服务设施为依托,以满足村(社区)居民生活需求、提高生活品质为目标,以公共服务、便民利民服务、志愿服务为主要内容的服务网络和运行机制。
(一)发展环境。
“十三五”时期是全面建成小康社会决胜阶段。以习近平同志为核心的党中央坚持以人民为中心,着力加强基层基础工作,推动社会治理重心向基层下移,城乡社区服务体系建设取得积极进展。党领导社区服务能力不断加强,村(社区)党组织书记和主任“一肩挑”比例逐步提高,党建引领社区服务体系建设的体制机制逐步完善。服务设施不断完善,以党群服务中心为基本阵地的城乡社区综合服务设施建设加快推进,城市社区综合服务设施实现全覆盖,农村社区综合服务设施覆盖率达到65.7%。服务供给不断扩大,城乡社区普遍能够提供基本公共服务办理、代办等服务,便民利民服务办理更加便捷,志愿服务蓬勃发展。服务人才队伍不断壮大,截至2020年底,全国社区工作者433.8万人,村(居)民委员会班子成员277.6万人,社会工作专业人才157.3万人。服务信息化建设不断加强,“互联网+社区政务服务”、“互联网+社区商业服务”加速推进,全国50.9万个村民委员会、11.3万个居民委员会初步实现信息集中汇聚、统一管理、动态更新。这些成就,标志着我国城乡社区服务体系建设向新发展阶段迈进,服务品质不断提高,人民群众获得感、幸福感、安全感不断增强,为“十四五”城乡社区服务体系建设高质量发展奠定了坚实基础。
“十四五”时期是我国全面建成小康社会、实现第一个百年奋斗目标之后,乘势而上开启全面建设社会主义现代化国家新征程、向第二个百年奋斗目标进军的第一个五年。我国已转向高质量发展阶段,经济社会发展持续向好,科技支撑更加有力,城乡融合更加深入,社区服务业发展前景广阔,城乡社区服务体系建设高质量发展具有许多优势和条件。同时,面对“十四五”时期经济社会发展新形势、人民群众新期待、基层治理新任务,我国城乡社区服务发展不平衡不充分问题仍然突出,党建引领社区服务体系建设还不健全,政府、市场、社会多方参与格局还不完善,信息化基础设施和技术应用还比较薄弱,社区工作者就业吸引力、岗位认同感、队伍稳定性有待提升。必须牢牢把握我国发展重要战略机遇期,以更高的站位、更大的决心、更实的举措,奋力谱写城乡社区服务体系建设新篇章。
(二)战略导向。
加强城乡社区服务体系建设,是立足新发展阶段,不断夯实国家治理体系和治理能力基础的重大举措,是贯彻新发展理念,不断满足人民群众对更高生活品质新期待的重要途径,是进一步扩大内需、促进就业、拉动消费,不断推动构建新发展格局的重要抓手。必须围绕中心、服务大局,优先发展社区就业、养老、托育服务,大力发展社区服务业。必须走共同富裕道路,保障特殊困难群体平等享受有关基本公共服务,彰显公平正义。必须强化问题导向,补齐社区应急管理、风险防控、医疗卫生、社会心理服务等方面短板弱项。必须深化改革创新,充分运用数字技术为社区赋能减负,提升服务品质和效能。
(三)指导思想。
以习近平新时代中国特色社会主义思想为指导,全面贯彻党的十九大和十九届历次全会精神,坚持和加强党的全面领导,坚持以人民为中心,以增进人民福祉为出发点和落脚点,以强化为民、便民、安民功能为重点,以不断满足人民高品质生活需求为目标,加快完善党建引领社区服务体系建设,增加服务供给,补齐服务短板,创新服务机制,为推进基层治理体系和治理能力现代化建设奠定坚实基础,让人民生活更加美好,让基层更加和谐稳定,让党的执政基础更加稳固。
(四)基本原则。
一是坚持党的全面领导。坚持将党的领导贯穿于城乡社区服务体系建设的全过程各方面,促进提升基层党组织组织力,发挥党员服务群众带头示范作用,厚植党的执政基础。
二是坚持以人民为中心。坚持人民主体地位,回应群众新期待新需求,推动创造就业岗位,带动投资,不断改善人民生活品质,努力做到群众有需求、社区有服务。
三是坚持共建共治共享。充分调动社会组织、社会工作者、志愿者和慈善资源等社会力量,引导市场力量,更好发挥政府作用,构建多方参与格局,让全体人民共享发展成果。
四是坚持城乡统筹。科学把握城乡发展差异,尽力而为、量力而行,推进社区服务制度城乡衔接、要素共享、互通互融,推动社区服务机制城乡联动、基础设施城乡衔接、基本公共服务城乡统筹。
五是坚持分类指导。坚持因地制宜,突出问题导向,把握政府、市场、社会不同定位,区分不同地区、不同类型社区特点,重点突破、分层推进、分类实施,全方位提升社区服务水平。
(五)主要目标。
到2025年末,党建引领社区服务体系建设更加完善,服务主体和服务业态更加丰富,线上线下服务机制更加融合,精准化、精细化、智能化水平持续提升,社区吸纳就业能力不断增强,基本公共服务均等化水平明显提升,人民群众操心事、烦心事、揪心事更好解决,获得感、幸福感、安全感不断增强。

二、完善城乡社区服务格局
(六)健全党建引领机制。
压实乡镇(街道)党(工)委责任,建立健全街道党工委牵头、驻区单位党组织负责人参加的社区党建工作联席会议制度,加强党对城乡社区服务体系建设的全面领导。全面健全村(社区)党组织引领,基层群众性自治组织主导,村(社区)居民为主体,群团组织、社区社会组织、社会工作者和驻区单位共同参与、协同开展社区服务的体制机制。全面落实党领导下的城乡社区协商制度,围绕群众关心的服务事项广泛开展议事协商。全面加强党建引领社区服务体系建设,扎实做好服务群众、教育群众、凝聚人心工作,组织引领群众听党话、跟党走。全面落实在职党员到社区报到为群众服务制度机制,推动党政机关、企事业单位到村(社区)开展服务。推动有物业服务的社区建立健全党建引领下的社区居民委员会、业主委员会、物业服务企业协调运行机制,强化社区党组织领导能力、居民委员会指导能力、物业服务企业服务能力。健全党建引领社区社会组织工作机制,乡镇(街道)党(工)委和村(社区)党组织加强对社区社会组织参与社区服务的领导。
(七)完善多方参与格局。
强化政府在基本公共服务供给保障中的主体地位,优化村(社区)服务功能布局,促进服务资源高效配置和有效辐射。发挥村(社区)党组织、基层群众性自治组织作用,支持群团组织积极参与社区服务。健全社会力量参与社区服务激励政策,组织实施社会力量参与社区服务行动,推动社区与社会组织、社会工作者、社区志愿者、社区公益慈善资源联动开展服务。支持引导驻区单位向社区居民开放停车场地、文化体育设施、会议活动场地等资源。支持社区服务企业发展,积极引导市场主体进入社区服务领域,鼓励开展连锁经营。

三、增加城乡社区服务供给
(八)强化为民服务功能。
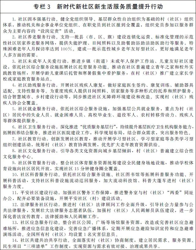
聚焦幼有所育、学有所教、病有所医、老有所养、弱有所扶和文体服务有保障,推动基本公共服务资源向村(社区)下沉。重点强化社区养老、托育、助残服务供给,做好对困难群体和特殊人群关爱照护,推动社区与居家养老服务协同发展。着力提升基层卫生、医疗保障服务能力,做好传染病、慢性病防控和儿童保健等工作,推进健康社区和村(居)民委员会下属公共卫生委员会建设。加强基层公共就业服务,在有条件的村(社区)设立就业创业空间,重点为村(社区)居民中的失业人员、就业困难人员、高校毕业生、退役军人、农村转移劳动力、残疾人等群体提供服务。大力发展社区教育,助力构建终身学习体系。扩大文化、体育、科普等公共服务供给。加强婚姻家庭文化服务。适应农村经济社会发展,增加行政村和较大自然村基本公共服务供给,提升邮政、金融、电信、供销、广播电视等公共事业服务水平。重点加强脱贫村和易地扶贫搬迁集中安置社区的教育、卫生、就业、社保、养老、社会救助、未成年人保护、环境保护等公共服务资源配置。
(九)强化便民服务功能。
全面推进城市一刻钟便民生活圈建设,加快推进农村生活服务便利化。引导市场、社会力量发展社区托育、养老等服务业态。推动物流配送、快递、再生资源回收网点设施辐射符合条件的村(社区),鼓励发展社区物业、维修、家政、餐饮、零售、美容美发等生活性服务业,支持相关企业在村(社区)设置服务网点,满足居民多样化需求。鼓励有条件的地方引进专业化物业服务,建立健全业主和物业服务企业双向选择机制。完善城市居民委员会组织体系,指导和监督业主委员会、物业服务企业依法履行职责。依托村级综合服务设施、供销合作社等强化农村地区农产品收购、农资供应等服务供给。
(十)强化安民服务功能。
深化城乡社区警务战略,加强村(居)民委员会下属治安保卫委员会建设,健全完善群防群治、联防联治机制,提升村(社区)平安建设能力水平。加强村(社区)人员密集场所安全管理,开展安全教育培训和交通安全宣传劝导,做好用气、用电、用火以及地震、洪灾等防灾监测、预警发布和应急避险安全防护工作,对噪声扰民行为及时劝阻、调解。完善村(社区)应急组织体系和工作预案,强化应急和风险防范物资储备保障,健全应急广播体系,拓展突发事件预警信息发布渠道。加强村(社区)应急避难场所建设,健全完善微型消防站(点),引导社会应急力量有序参与应急处置。巩固充实村(居)民委员会下属人民调解委员会,完善矛盾纠纷多元化解机制,推动村(社区)普法宣传、人民调解、法律援助、公证等法律服务全覆盖。加强村(社区)反邪教工作能力建设。强化社区矫正、社区戒毒社区康复、刑满释放人员帮扶和精神障碍社区康复服务,为遭受家庭暴力的居民提供应急庇护救助服务。建立健全发现报告和家庭监护监督制度,加强村(社区)未成年人保护工作。支持各类专业组织、机构在村(社区)开展社会心理服务,完善疏导机制,强化精神慰藉、心理疏导、关系调适、社会融入等服务。推进建设各民族相互嵌入式的社会结构和社区环境,铸牢中华民族共同体意识。

四、提升城乡社区服务效能
(十一)优化服务设施布局。
将综合服务设施建设纳入国土空间规划,推进新建社区综合服务设施标准化规范化建设,确保新建社区商业和综合服务设施面积达标。实施城乡社区综合服务设施补短板工程,鼓励通过换购、划拨、租借等方式,统筹利用社区各类存量房屋资源增设服务设施。有条件的地方可通过租赁住宅楼底层商业用房等其他符合条件的房屋开展社区服务。鼓励有条件的地方开展城市社区综合服务体建设,促进便民利民服务集聚集群发展、项目化系统化供给。建设智能快件箱(信包箱)和邮政快递末端综合服务站等配套设施。实施村级综合服务设施提升工程,完善村级综合服务设施网络,推进标准化建设。统筹利用益农信息社等村级服务站点,增强村级综合服务功能。加快建设易地扶贫搬迁集中安置社区综合服务设施,确保2025年实现综合服务设施全覆盖。按照老年人、未成年人、残疾人优先的原则,优化社区综合服务设施空间布局,促进各类服务设施功能差异互补、内容衔接配套。推动社区卫生服务中心与社区养老服务机构毗邻建设,推进社区设施适老化、适儿化改造和无障碍建设。精简整合办公空间推行开放式办公,增加居民活动区域面积。农村要合理规划群众举办红白喜事等活动的公共场所,统筹考虑布局公益性安葬服务设施。

(十二)创新服务机制。
完善服务统筹机制,以县(市、区、旗)为单位统筹用好各项支持社区的政策,以及面向社区的服务资金、资源、项目等,以村(社区)党组织为主渠道落实。发挥基层群众性自治组织作用,增强综合服务能力。全面推行“一窗”受理和“一站”办理,实现政务代办服务村(社区)全覆盖。完善即时响应机制,推广接诉即办等基层经验,社区服务设施开放和服务时间一般不少于每天8小时,群众关切项目应开展24小时线上服务,保留必要线下办事服务渠道,及时响应居民需求。完善政府购买服务机制,明确购买服务项目立项、经费预算、信息发布、项目管理、绩效评估等长效配套措施,鼓励基层群众性自治组织、社会组织承接政府购买服务事项,广泛参与社区服务。完善服务评价机制,健全群众满意度调查评估制度,实现组织开展社区服务群众满意度调查覆盖所有村(社区)。推广社区服务“好差评”评价激励制度,普遍建立精准匹配村(社区)居民需求的评价机制。完善村(居)民自我服务机制,加强基层群众性自治组织规范化建设,引导村(居)民广泛参与社区服务,增强自治能力,提高自我服务水平。
五、加快社区服务数字化建设
(十三)提高数字化政务服务效能。
充分发挥全国一体化政务服务平台作用,推动“互联网+政务服务”向乡镇(街道)、村(社区)延伸覆盖。加快部署政务通用自助服务一体机,完善村(社区)政务自助便民服务网络布局。实施“互联网+基层治理”行动,完善乡镇(街道)、村(社区)地理信息等基础数据,根据服务群众需要,依法依规向村(社区)开放数据资源,发挥村(社区)信息为民服务实效。充分依托已有设施,鼓励多方参与建设开发智慧社区信息系统和简便应用软件,增加政务服务事项网上受理、办理数量和种类。充分考虑老年人、残疾人习惯和特点,推动互联网应用适老化及无障碍改造。推动政务服务平台、社区感知设施、家庭终端和城乡安全风险监测预警系统建设及互联互通,发展实时监测、智能预警、应急救援救护和智慧养老等社区惠民服务应用。深化全国基层政权建设和社区治理信息系统、中国智慧社区服务网推广应用,拓展社区服务功能,组织开展在线服务评价工作。
(十四)构筑美好数字服务新场景。
开发社区协商议事、政务服务办理、养老、家政、卫生、托育等网上服务项目应用,推动社区物业设备设施、安防等智能化改造升级。集约建设智慧社区信息系统,开发智慧社区移动应用服务,加速线上线下融合。推进数字社区服务圈、智慧家庭建设,促进社区家庭联动智慧服务生活圈发展。大力发展社区电子商务,探索推动无人物流配送进社区。推动“互联网+”与社区服务的深度融合,逐步构建服务便捷、管理精细、设施智能、环境宜居、私密安全的智慧社区。以县(市、区、旗)为单位,支持利用互联网、物联网、区块链等现代信息技术,深入组织开展智慧社区、现代社区服务体系试点建设,高效匹配社区全生活链供需,扩大多层次便利化社会服务供给。鼓励社会资本投资建设智慧社区,运用第五代移动通信(5G)、物联网等现代信息技术推进智慧社区信息基础设施建设。

六、加强城乡社区服务人才队伍建设
(十五)选优配强社区工作者队伍。
组织实施社区人才队伍建设行动。规范村(居)民委员会换届选举,全面落实村(社区)“两委”班子成员资格联审机制。建立健全村(社区)党组织书记后备人才库,依法选优配强村(社区)“两委”班子成员。综合考虑服务居民数量等因素,合理确定社区工作者配备标准。通过选派、聘用、招考等方式,选拔优秀人才充实社区工作者队伍。健全社区工作者职业体系,建立岗位薪酬制度并完善动态调整和职业成长机制,按规定参加社会保险并享受相应待遇。鼓励高校毕业生、退役军人到村(社区)就业创业。
(十六)加强社区服务教育培训。
加强社区服务人才培训管理,建立健全社区工作者能力指标体系,健全完善分级培训制度,用好现有培训基地和在线培训平台。依托各级各类干部网络培训平台开放共享社区服务精品课程,推动优质网络培训资源直达村(社区)。鼓励有条件的院校开展社区服务相关人才培养和社区工作者能力提升培训,强化社区服务人才供给。加强对社区工作者的民族、宗教政策法规培训,不断促进民族团结,铸牢中华民族共同体意识。加快培育发展社区社会工作专业人才、社区志愿者,加强社会组织人才建设。结合农民工自身特点开展职业技能培训,引导农民工从事社区服务业。

七、组织保障
(十七)组织领导。
地方各级人民政府要强化主体责任,将本规划主要任务指标作为民生项目,列入议事日程,定期研究、谋划和推动。省级人民政府要健全规划实施机制,市、县级人民政府要做好资金统筹、推进实施等工作,乡镇(街道)要做好具体落实工作。建立健全民政、发展改革部门牵头的规划实施推进机制,制订规划实施年度任务清单和工作台账,跟踪和督促各项任务落实。各地区要依照本规划,结合当地实际研究制定本地区“十四五”城乡社区服务体系建设规划或方案,明确目标任务,细化政策措施,推进规划落实。
(十八)政策保障。
按规定落实经费保障,确保村(社区)组织有钱为民办事,确保管理服务有效覆盖常住人口。统筹利用现有资金渠道,支持社区服务项目和设施建设。鼓励通过慈善捐赠等方式,引导社会资金投向城乡社区治理领域。切实保障社区综合服务设施建设用地,优先用于社区养老、托育、助残、未成年人保护等服务。落实城乡社区服务税收、公用事业收费、用工保险和社会组织登记等优惠政策。社区服务网点的水、电、气、热执行居民生活类价格。
(十九)法治支撑。
推动修订并贯彻实施《中华人民共和国村民委员会组织法》、《中华人民共和国城市居民委员会组织法》等法律法规。制定实施农村社区服务站建设标准,强化村级综合服务功能。完善社区公共服务目录及准入制度,全面规范、清理村(居)民委员会出具证明事项,推动为村(社区)减负增效,让社区工作者有更多时间服务群众。研究制定社区服务法规政策、社区服务质量综合评价体系及认证办法,完善村(社区)志愿服务、社会工作专业服务制度。探索建立养老、托育、家政、物业等领域社区服务信用管理体系。推进社区服务标准化建设,鼓励制定社区服务标准,研究制定智慧社区建设标准,加强数据安全管理和居民隐私保护。加强村(社区)服务档案建设,提高档案管理信息化水平。
(二十)考核评估。
本规划实施情况纳入地方各级人民政府目标责任考核内容,作为改进政府工作的重要依据。发挥城乡社区治理议事协调机构(机制)作用,强化部门统筹协调。各级民政部门要定期组织开展评估,做好跟踪指导和分析研判等工作,及时向本级政府报告情况。坚持试点引路、以点带面、有序推进,总结推广各地规划实施好经验好做法。民政部、国家发展改革委牵头,会同有关部门建立健全规划实施监测机制,定期组织开展综合评估和专项评估,重大事项及时向国务院报告。
(来源:新华社、中国政府网)