
财政部办公厅 农业农村部办公厅 国家乡村振兴局综合司 中华全国供销合作总社办公厅关于进一步做好政府采购脱贫地区农副产品有关工作的通知
财办库〔2022〕273号
各省、自治区、直辖市、计划单列市财政厅(局)、农业农村(农牧)厅(局、委)、乡村振兴局、供销合作社,新疆生产建设兵团财政局、农业农村局、乡村振兴局、供销合作社:为贯彻2022年中央一号文件有关工作部署,落实《财政部 农业农村部 国家乡村振兴局 中华全国供销合作总社关于印发〈关于深入开展政府采购脱贫地区农副产品工作推进乡村产业振兴的实施意见〉的通知》(财库〔2021〕20号)有关要求,现就依托脱贫地区农副产品网络销售平台(以下简称“832平台”)深入推进政府采购脱贫地区农副产品工作通知如下。
一、供应商申请条件
(一)供应商申请入驻条件。申请入驻“832平台”的供应商,应当是注册在832个脱贫县域内生产农副产品的企业、农民专业合作社、家庭农场等市场主体,有较强的产业带动能力和明确的联农带农机制。农业产业化龙头企业、农业产业强镇和“一村一品”示范村镇经营主体优先入驻平台。注册在832个脱贫县域内的贸易企业可以受供应商委托,在“832平台”代理销售农副产品。
(二)产品申请条件。供应商在“832平台”所售农副产品应出产自脱贫县,符合农产品质量和食品安全国家标准,对本地区脱贫群众增收带动作用明显。优先支持绿色食品、有机农产品、地理标志农产品、取得食用农产品承诺达标合格证的产品、脱贫县特色产业规划确定的主导产业相关产品。
二、供应商审核推荐流程
脱贫县建立“主体自愿申请、县级部门推荐、平台审核”的“832平台”供应商审核推荐机制。
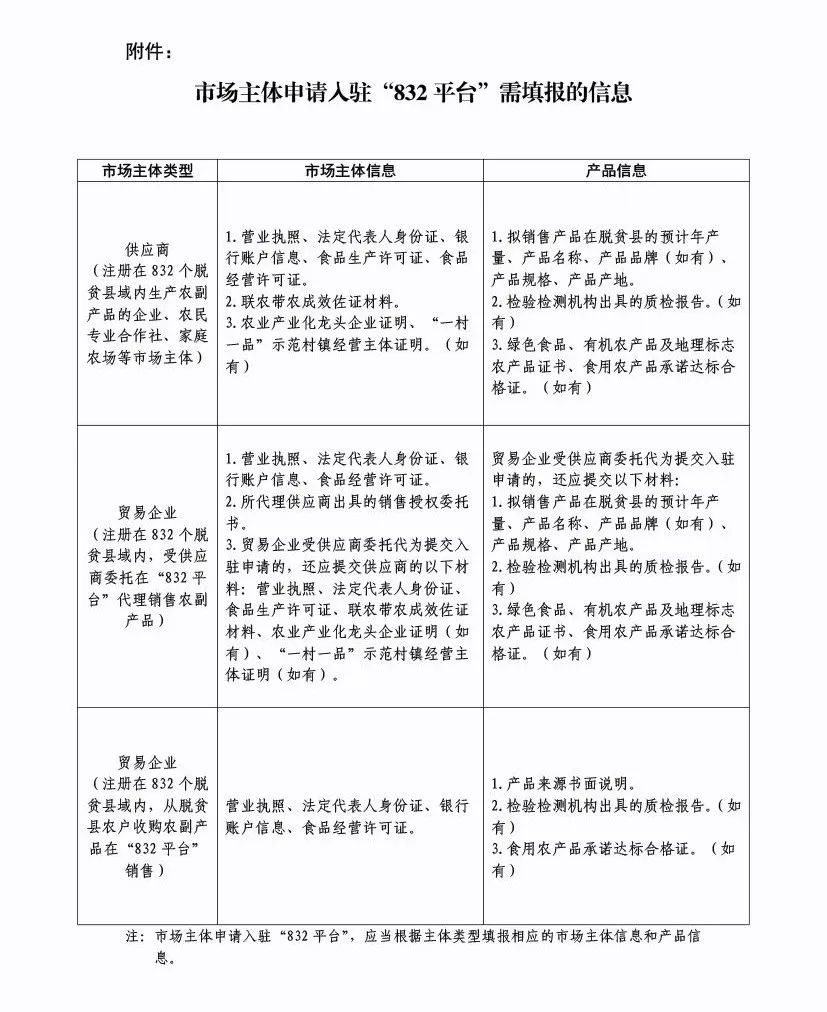
(一)供应商申请。供应商通过“832平台”供应商审核推荐管理系统(gy.fupin832.com,以下简称管理系统)在线提交入驻申请,按要求填写市场主体信息、产品信息。贸易企业受供应商委托在“832平台”代理销售农副产品的,应按要求提交企业信息、所代理供应商出具的销售授权委托书。贸易企业从脱贫县农户收购农副产品在“832平台”销售的,可不提供销售授权委托书,但应对所售农副产品来源作出书面说明。贸易企业可受供应商委托在“832平台”管理系统代为提交入驻申请。供应商和贸易企业对提交的申请材料和联农带农帮扶成效真实性负责。
(二)部门推荐。脱贫县农业农村部门会同乡村振兴部门建立“832平台”供应商审核推荐机制。依据部门职责和行业管理情况,县级农业农村部门重点对供应商生产经营状况、产品供应能力和质量安全进行把关,县级乡村振兴部门重点对供应商联农带农和帮助脱贫群众增收情况进行把关。供应商提交申请后10个工作日内完成推荐工作。
(三)平台审核。“832平台”按照网络销售平台相关法律法规要求,在5个工作日内完成对县级部门推荐供应商相关信息的审核。通过审核的供应商,“832平台”为其开通销售权限。
三、供应商管理与服务
(一)加强供应商动态管理。脱贫县县级财政、农业农村、乡村振兴、供销合作社等部门加强供应商和产品动态管理,明确职责分工,强化对供应商在“832平台”所售产品质量、售价、产地真实性、销量等方面监督检查,对存在问题的供应商督促其整改,情节严重或拒不整改的取消其供应商资格。
(二)加强价格、质量监测和用户评价管理。“832平台”依法制定并公开平台交易规则和服务协议。建立完善价格监测、质量监督和用户评价机制,对存在价格虚高、产品质量不合格问题的供应商采取约谈、下架产品等措施,并向有关县级部门报告。
(三)提升平台服务能力。“832平台”落实政府采购支持乡村产业振兴政策要求,制定完善交易规则,编制用户操作手册,免费提供方便快捷的在线展示、网上交易、物流跟踪等服务。丰富农副产品展示维度,对绿色食品、有机农产品、地理标志农产品、脱贫县特色产业规划确定的主导产业相关产品优先展示。围绕供应商需求,拓展运营培训、包装设计、仓储物流、品牌推广等市场化增值服务,推动脱贫地区产业升级发展。
四、加强组织实施
(一)加强监督指导。财政部、农业农村部、国家乡村振兴局和中华全国供销合作总社加强对“832平台”的监督指导。省级财政部门、农业农村部门、乡村振兴部门、供销合作社及时将政策要求传达到有关县级部门,强化“832平台”运营服务、产品销售等方面的工作跟踪评估,及时将发现的问题和本地反馈的意见通告“832平台”,推动整改和改进。
(二)强化沟通协调。各级财政部门、农业农村部门、乡村振兴部门、供销合作社建立沟通机制,加强会商协作,及时协调解决工作推进过程中面临的困难和问题。“832平台”定期向省级以上财政、农业农村、乡村振兴和供销合作社等部门报告供应商入驻、产品销售、平台运营情况,为相关部门统筹推进乡村产业振兴提供工作支撑。
(三)强化宣传引导。总结宣传各地推进政府采购脱贫地区农副产品工作成效,加大产销对接力度,进一步激发全社会参与积极性。鼓励承担帮扶任务的国有企业、国有金融企业通过“832平台”采购脱贫地区农副产品。各单位通过“832平台”采购脱贫地区农副产品工作情况纳入本单位消费帮扶工作成效评价。
附件:市场主体申请入驻“832平台”需填报的信息
财政部办公厅
农业农村部办公厅
国家乡村振兴局综合司
中华全国供销合作总社办公厅
2022年11月17日

(来源:财政部网站)