
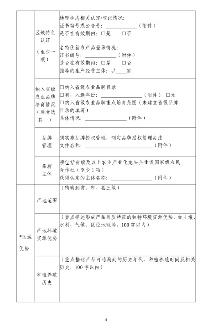
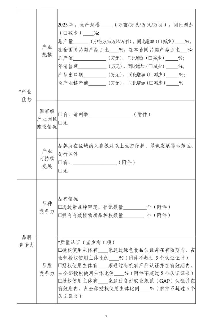
2024年,在前两年重点培育品类基础上,综合产业规模、品牌基础、市场消费和国内外影响力等因素,重点培育32个品类的区域公用品牌,包括粮油(大豆、木薯、燕麦、绿豆、红小豆、油菜籽)、果品(柿子、菠萝、香蕉、枣、山楂、龙眼)、蔬菜(黄瓜、芥菜、芦笋、芹菜、胡萝卜、冬瓜)、畜禽(肉牛、肉羊、鸡、鸭、鹅、牦牛、驴、鹿)、水产(鱼,侧重于鲤鱼、罗非鱼;甲壳,侧重于蟹;贝,侧重于牡蛎;藻)、中药材(天麻、枸杞),及其他在国内外市场具有较强竞争优势的品类。 本通知培育的农业品牌,聚焦农产品区域公用品牌,具体是指在一个具有特定自然生态环境、历史人文因素的明确生产区域内,由相关组织所有,由若干农业生产经营主体共同使用的农产品品牌。品牌名称由“产地名+产品名”构成,产地为县级或地市级。 联系电话:010—59195176,59195027 1.农业品牌精品培育计划区域公用品牌申报书 2024年5月28日












附:
“宜居宜业和美乡村创建示范基地”征集令
各有关单位:
为深入贯彻党中央、国务院三农决策部署,全面推进乡村振兴,农业农村部中国农业电影电视中心联合中国社会科学院《中国乡村振兴发展报告》蓝皮书课题组、乡村振兴研究院、《中国乡村振兴发展网》、和美幸福乡村(北京)建设有限公司等相关媒体和行业组织单位,启动实施《乡村振兴赋能计划(2023—2025年)》,创建宜居宜业和美乡村示范基地,广泛宣传各地的文明风尚、产业发展、和美乡村等典型经验,为全面推进乡村振兴赋能。
十二届全国政协副主席、中华同心温暖工程基金会理事长马培华,十三届全国政协副主席辜胜阻,十四届全国人大常会委员、农业与农村委员会副主任、中国工程院院士唐华俊,十四届全国人大常委会委员、农业与农村委员会副主任委员、民进中央副主席王刚,国务院参事、农业农村部原副部长于康震,农业农村部国家首席兽医师(官)李金祥,农业农村部总畜牧师张天佐,原国务院扶贫办主任、原农业部副部长、全国乡村文化产业创新联盟主席刘坚,中国农业大学原校长柯炳生,原农业部党组成员、中国农产品市场协会会长张玉香,原农业部总农艺师、中国合作经济学会会长孙中华,十三届全国政协常委、国家林草局原副局长刘东生等领导现场致辞,并对乡村振兴品牌节作出重要批示。
展乡村振兴壮丽风采,聚农业强国澎湃力量!为进一步落实党的二十大关于建设宜居宜业和美乡村的重大战略部署,充分展示各地“五好两宜”和美乡村示范基地的建设成效和崭新风貌,开展第三批“宜居宜业和美乡村创建示范基地”征集活动。现将有关事宜通知如下:
一、指导思想
以习近平新时代中国特色社会主义思想为指导,以财政部、农业农村部“五好两宜”为基本标准,开展以“富裕、生态、美丽、健康、智慧、平安、文明和奋进乡村”为重点内容的“宜居宜业和美乡村创建示范基地”第三次征集活动,结合联合编制《宜居宜业和美乡村评价标准》,推进中国式“三农”现代化协调发展,助力建设宜居宜业和美乡村。
二、征集对象和条件
以县区级单位为征集对象。
围绕“规划好、建设好、环境好、经营好、乡风好、宜居宜业”的“五好两宜”的目标,强化规划引领,统筹资源要素,动员各方力量,积极探索“宜居宜业和美乡村创建示范基地”建设有效途径。
(一)党建引领
(二)产业兴旺
(三)生态优美
(四)治理有效
(五)特色显著
三、征集方式
本次宣传征集活动面向全国,采用推荐与自荐两种方式。
(一)单位推荐征集
各省级农业农村主管部门、各市县人民政府或组成部门、中央新闻单位及其所属部门、全国及地方行业协会商会等社会团体可以推荐本行政区域内、联系报道过、服务范围内的示范基地。
(二)自荐征集
可以通过自荐方式参与征集。
四、征集资料
(一)文字材料
1.填写《宜居宜业和美乡村创建示范基地推荐(或自荐)表》,推荐单位需标明并盖章。
2.宜居宜业和美乡村创建示范基地推荐(或自荐)材料一份(通讯体裁,600字左右,适合对外宣传),可额外附加文字材料。
(二)图片资料
1.展示乡村产业、环境、人文、生活现状的图片一组(5-10张);
2.反映宜居宜业和美乡村创建示范基地建设过程的图片一组(5-10张);
3.作品不限拍摄设备(手机、相机均可),JPG格式,每幅作品应大于2M,不超过10M。
(三)视频资料
自主选报,时长控制在5分钟以内,MP4格式,清晰度不低于720P。电子版请于2024年7月15日前,发送到《中国乡村振兴发展网》指定邮箱13801221307@139.com。推荐表加盖公章后发送电子版。上述资料必须真实,不得虚构和夸大。
五、征集程序
1.登记初审
2.组织初选
3.复核确定
4.发布宣传
六、联系方式
申报负责人:韩主任
电话:13801221307
邮箱:13801221307@139.com
农业农村部中国农业电影电视中心
《中国乡村振兴发展网》
和美幸福乡村(北京)建设有限公司
2024年4月15日
宜居宜业和美乡村创建示范基地推荐(或自荐)表 | ||||||
申报名称 | 请填写单位名称 | |||||
单位性质 (单选) | £政府机关 £科研单位 £事业单位 £国有企业 £民营企业 £外资企业 £军队系统 £个人 £其他 | |||||
申报类别
| £产业振兴典型案例 £人才振兴典型案例 £文化振兴典型案例 £生态振兴典型案例 £组织振兴典型案例 | £社会责任典型案例 £品牌兴农典型案例 £科技强农典型案例 £名企助农典型案例 £宜居宜业和美乡村创建示范基地 | ||||
单选,最终类别可能以实际情况调整。 | ||||||
单位负责人 | 姓名 | 职务/职称 | ||||
联系人 | 姓名 | 联系电话 | 需电话畅通以便核实信息 | |||
通讯地址 | ||||||
推介词 | 25字以内,一句话概括推介案例。品牌兴农典型案例请提及品牌名称。用于乡村振兴品牌节及案例汇编,请慎重对待。参考:培育“莱阳味道”千亿集群,探索业兴民富“莱阳路径” | 推介官 | ||||
案例简介 | 请以【申报名称】为对象进行填写。 1000字以内,是专家推介评审及案例汇编的重要参考。 建议从案例背景、在全面推进乡村振兴工作中的创新思路和创新做法等方面进行填写。 | |||||
案例图片 | 1-3张,请确保图片高清且无侵权情况。企业可上传一张高清版logo图片。 | |||||
单位声明及 授权书 | 本单位/本人,蓝字请替换申请参加《乡村振兴赋能计划》典型案例征集活动。承诺合法有效存续,提交的信息资料真实无误。保证参加活动期间无违反公序良俗行为、无违法犯罪行为。 授权人:本单位/本人,蓝字请替换,授权中国农业电影电视中心为被授权人,享有相应著作权的图片(以下简称“授权作品”),授权事项如下: 1.授权权利及授权内容: 授权人授权被授权人将授权作品用于被授权人所拍摄的影视、视听节目、网络节目中;将授权作品用于被授权人或者被授权人关联主体的网站中;将授权作品用于被授权人自行或联合第三方的出版物、刊物中;以其他合理且符合行业惯例的使用方式使用授权作品。 2.授权期限和授权地域范围: 授权期限为永久,授权地域范围为全世界。本款约定是指仅在本授权书约定的范围内,中国农业电影电视中心可以永远在全世界使用授权作品制作节目、出版物,也可以将含有授权作品的节目、出版物在全世界范围内永久进行发行(如在网络或者境内、境外的电视台播出),不受时间和地域的限制。 授权人同意,被授权人就上述其拍摄或制作的影视节目、视听节目、网络节目、出版物、刊物等享有完整的著作权,有权自由使用并处分上述影视节目、视听节目、网络节目、出版物、刊物等。 授权人保证享有充分完整的权利向被授权人进行上述授权,保证授权内容不存在违反国家法律规定或者侵犯第三方合法权益的情况。如存在上述情况,授权人将独立承担相应责任,如因此给被授权人造成损失的,授权人应负责赔偿。 特此授权。 申报单位/授权人:申报单位/个人,蓝字请替换 签章: 2024年 月 日 | |||||
推荐单位 | 县处级以上单位或本地农业主管部门 | |||||
单位联系人 | 姓名 | 联系电话 | ||||
职务/职称 | ||||||
推荐意见 | 上述材料完整有效,符合本次征集活动申报条件,特此推荐! 推荐单位:县处级单位以上或本地农业主管部门,蓝字请替换 签章: 2024年 月 日 | |||||
申报步骤:填写表内信息及盖章后扫描为PDF电子版,将此表的WORD版本及PDF版本上传到申报入口页面,文件命名方式:【申报奖项名称+单位名称】。