热线电话

实时新闻

《自然资源要素支撑产业高质量发展指导目录(2024年本)》发布

发布时间:2024年12月24日  阅读次数:   次

自然资源部 国家发展和改革委员会 国家林业和草原局关于印发《自然资源要素支撑产业高质量发展指导目录(2024年本)》的通知
自然资发〔2024〕273号

各省、自治区、直辖市及新疆生产建设兵团自然资源主管部门、发展和改革委员会、林业和草原局:

  为深入贯彻党的二十大和二十届二中、三中全会精神,落实国务院有关促进产业结构调整和节约集约的要求,通过推动产业结构调整和优化升级,提高自然资源要素配置与利用效率,促进经济社会高质量发展,自然资源部、国家发展和改革委员会、国家林业和草原局结合《产业结构调整指导目录(2024年本)》(国家发展和改革委员会令第7号)和国家有关产业政策、自然资源开发利用政策,制定了《自然资源要素支撑产业高质量发展指导目录(2024年本)》(以下简称《目录》)。现印发给你们,请认真贯彻执行。

  一、本通知的规定适用于开发利用土地、矿产、森林、草原、湿地、海域等自然资源的新建、扩建、改建的建设项目和活动。

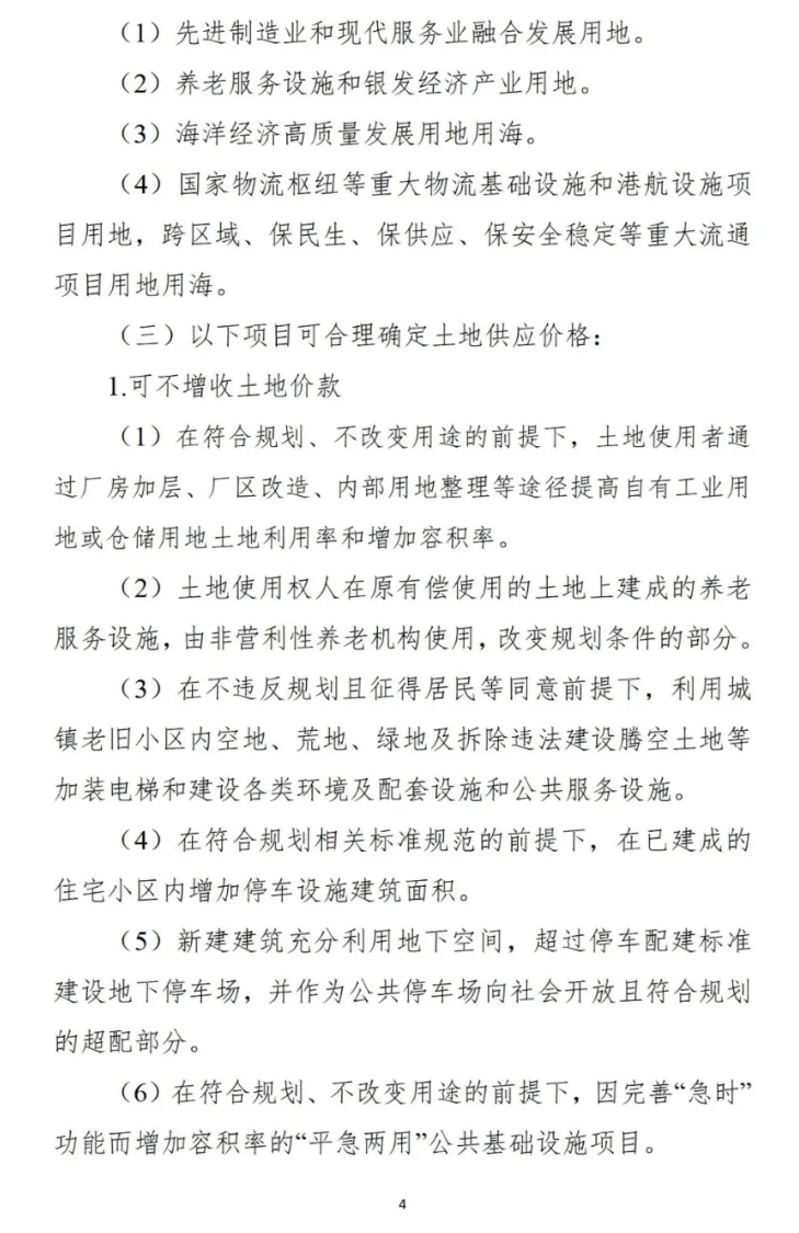
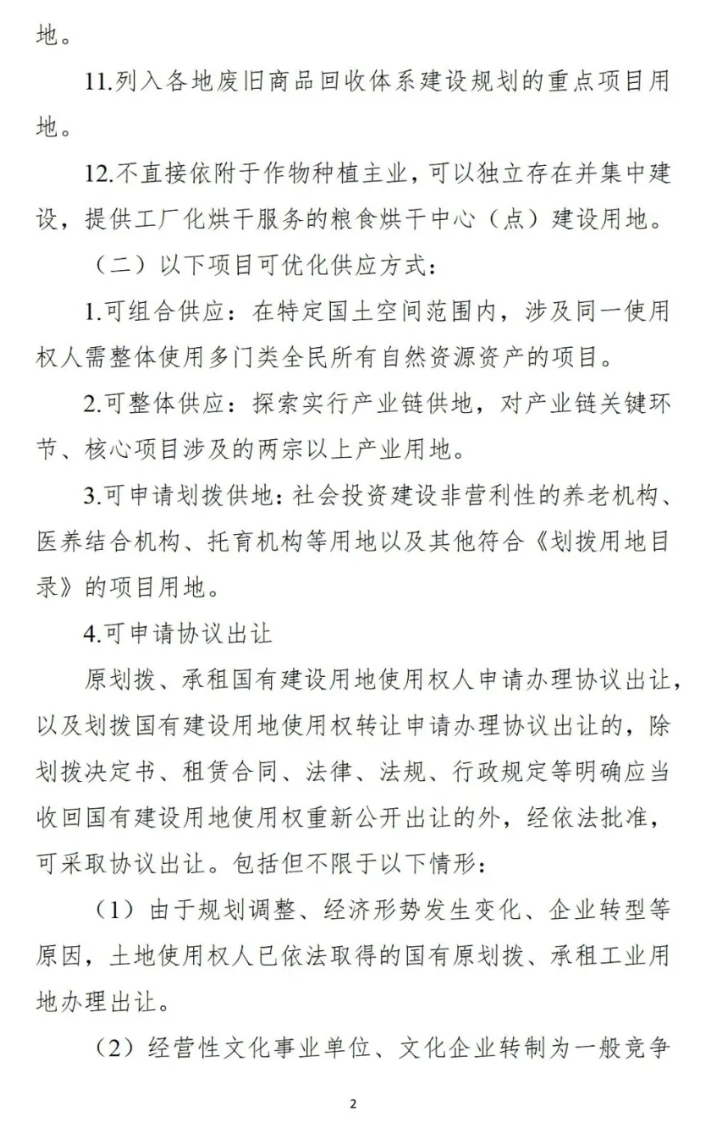
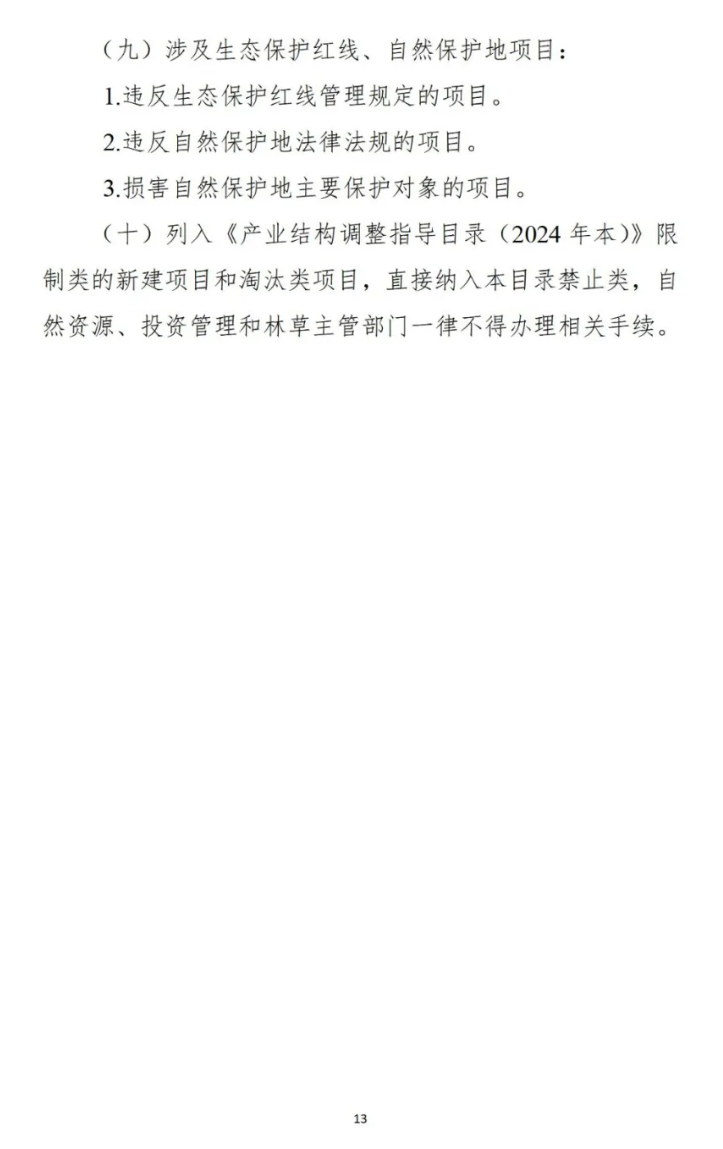
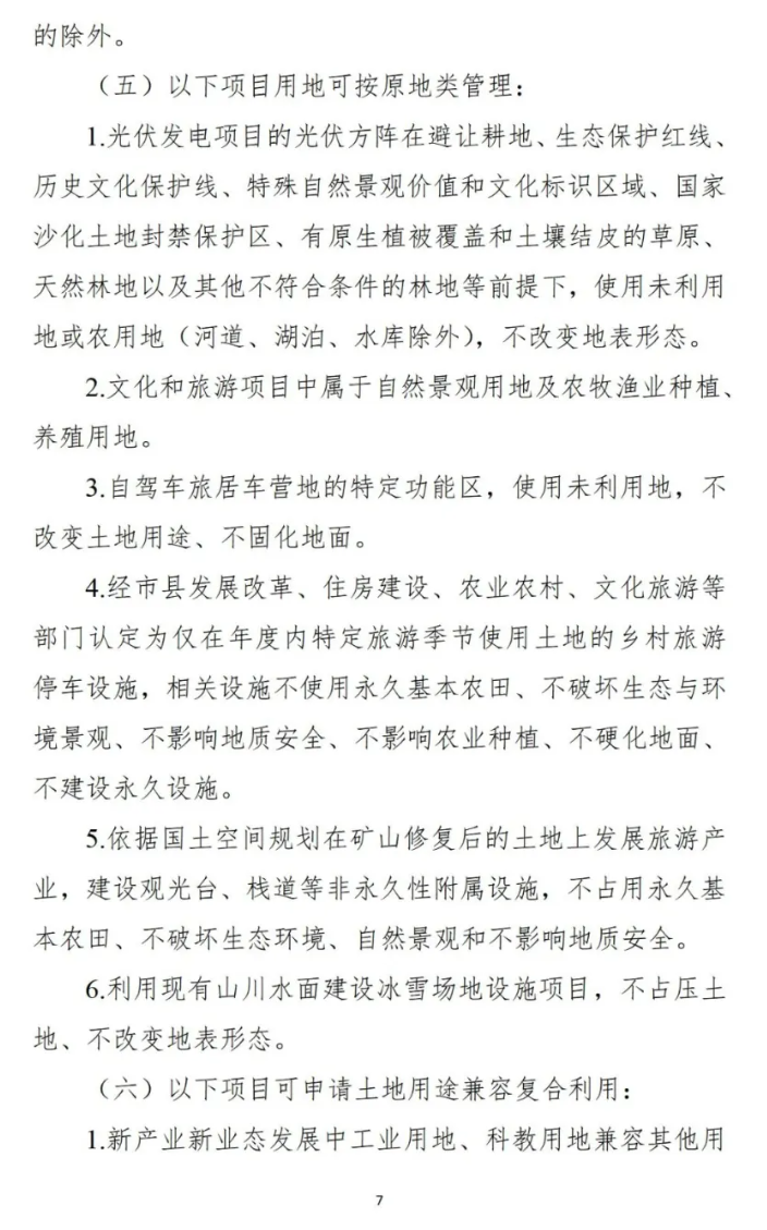
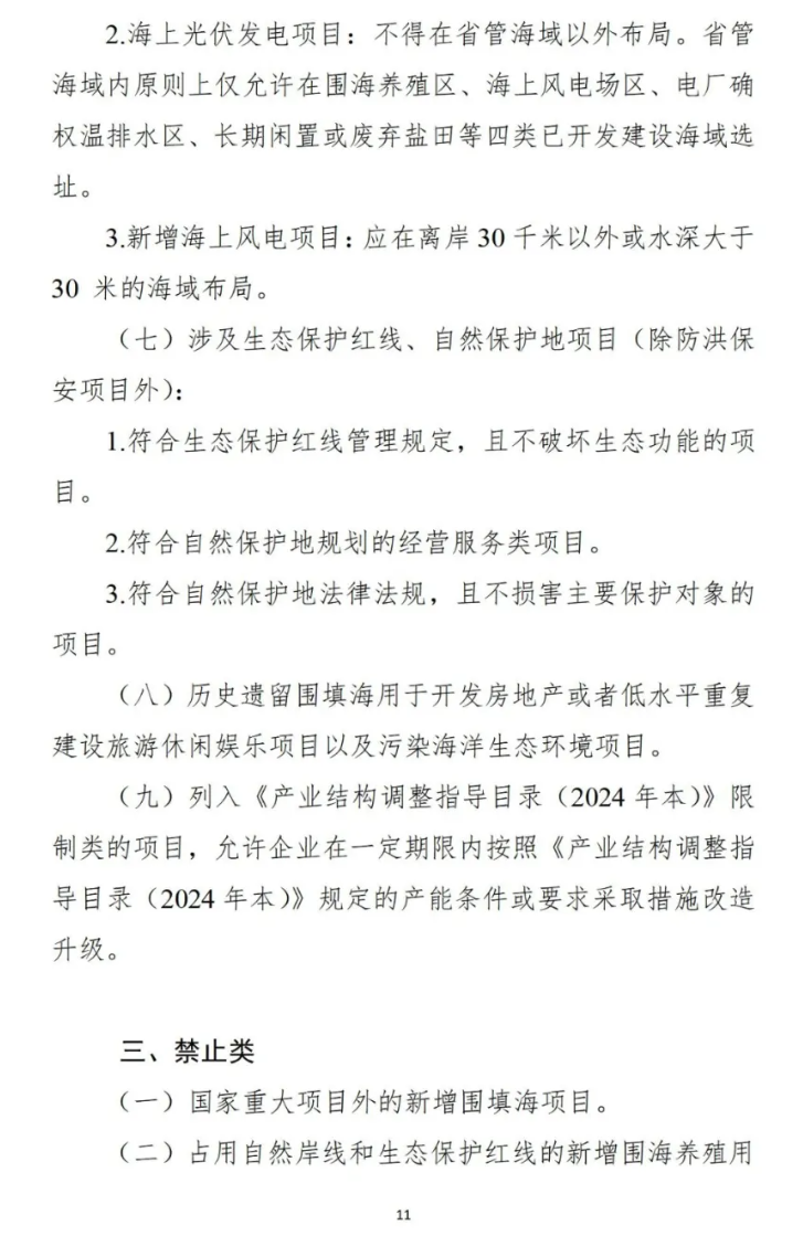
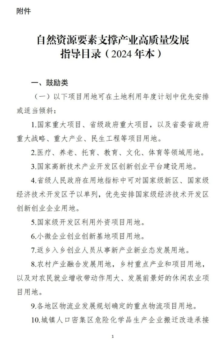
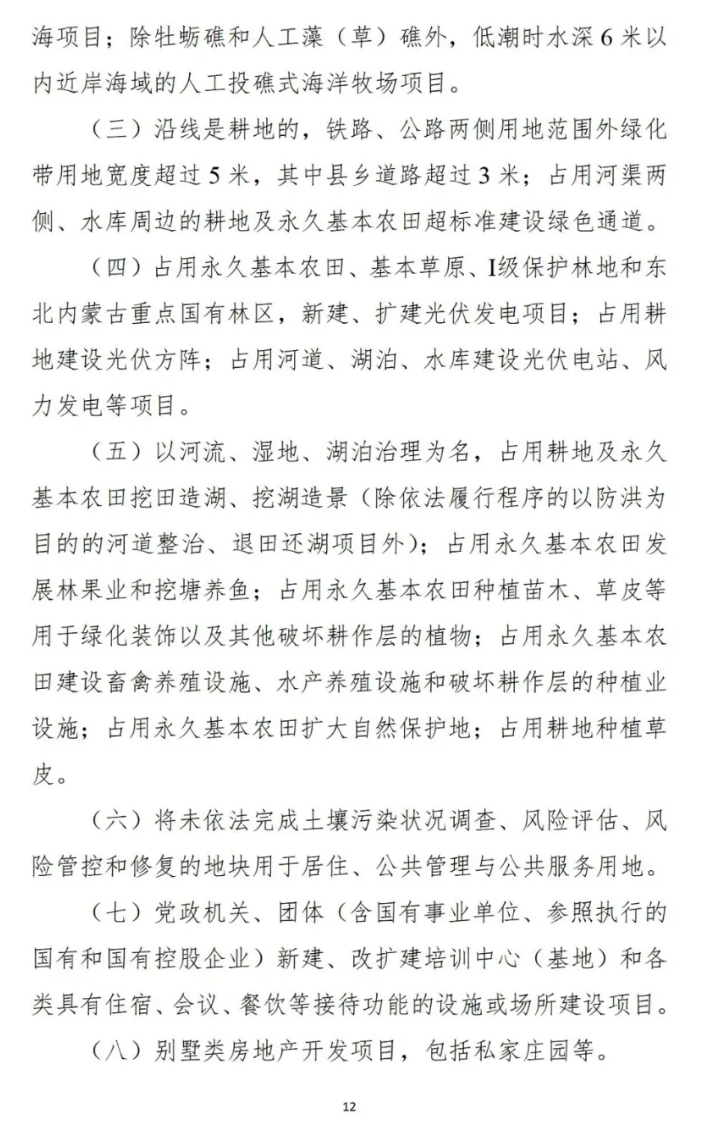
  二、《目录》包含鼓励、限制和禁止三类事项。凡列入鼓励类的项目,在符合国土空间规划和用途管制的基础上,自然资源、投资管理和林草主管部门可优先提供要素保障、优先办理相关手续;凡列入限制类的项目,必须符合规定的条件或标准,方可办理相关手续;凡列入禁止类或者采用所列工艺技术、装备、规模的项目,不得办理相关手续。鼓励类、限制类和禁止类之外,且符合国家有关法律法规和政策规定的项目属于允许类,依法办理相关手续。

  三、建设用地要严格控制增量,积极盘活存量,把节约用地放在首位,重点在盘活存量上下功夫。新上建设项目首先要利用现有建设用地,严格控制建设占用耕地、林地、草地和湿地等。各地要严格按照《目录》有关要求,在建设项目批准、核准前或者备案前后,依法依规对建设项目用地事项进行审查,提出建设项目用地预审意见;除依据有关规定不需用地预审的情形外,没有预审意见或预审未通过的,不得批准或核准建设项目。

  四、各地要坚持底线原则,严格治理整顿当前土地市场中仍然存在的圈占土地、乱占滥用耕地等问题。针对养老地产、商业办公、文旅古镇、标准厂房等各类用地中存在的闲置浪费突出问题,要加强对土地供应、用地结构和时序、开发利用和价格变化等指标的分析研判,及时准确把握市场预期,从源头上防止盲目投资和低水平重复建设,切实提升国土空间资源利用效率。

  五、各地要注重适应性和差异性,在符合本《目录》的前提下,可以根据本地区实际情况,制定本地的自然资源要素支撑产业高质量发展指导目录,鼓励和支持发展先进生产能力,限制和淘汰落后生产能力,进一步提高要素保障的精准性和有效性。各地重点生态功能区和农产品主产区产业准入负面清单(或禁止限制目录),应与本《目录》的有关要求做好衔接。

  六、有关单位和个人不得违法违规占用耕地从事非农建设、乱占耕地建房。各地要严格规范审批,有关项目应符合自然资源保护利用等国家法律法规、国土空间规划和国家安全、环保、能耗、质量、自然资源利用方面强制性标准。违反本通知规定办理相关手续的,依法追究有关部门和有关责任人的责任。

  七、《目录》执行中,党中央、国务院发布的产业政策和自然资源开发利用政策对鼓励类、限制类或禁止类的项目另有规定的,按党中央、国务院规定办理。《目录》执行中的问题,由自然资源部、国家发展和改革委员会、国家林业和草原局研究处理。

  八、自然资源部、国家发展和改革委员会、国家林业和草原局将根据宏观调控需要,依据国家产业政策、自然资源开发利用政策,适时修订《目录》。

  九、本通知自发布之日起施行。《关于发布实施〈限制用地项目目录(2012年本)〉和〈禁止用地项目目录(2012年本)〉的通知》(国土资发〔2012〕98号)、《自然资源部办公厅关于印发〈产业用地政策实施工作指引(2019年版)〉的通知》(自然资办发〔2019〕31号)同时废止。国家及有关部门新出台的政策规定与本通知及其引用的文件规定不一致的,以新的政策规定为准。

自然资源部 国家发展和改革委员会 国家林业和草原局

2024年12月2日


image.pngimage.pngimage.pngimage.png

image.png

image.pngimage.pngimage.pngimage.pngimage.pngimage.pngimage.pngimage.png来  源:自然资源部